近年来,癌症的发病率和死亡率在全球范围内居高不下,成为威胁人类健康的重大公共卫生问题。在众多癌症患者中,男性似乎面临着更高的死亡风险。这背后的原因是什么?
近日,西达赛奈医学中心等机构的科学家在《Nature》杂志上发表了一篇题为“Concurrent loss of the Y chromosome in cancer and T cells impacts outcome”的研究报告,揭示了男性外周血单个核细胞(PBMCs)中Y染色体的丢失(LOY)或与癌症预后密切相关。
既往研究发现,LOY是男性中最常见的体细胞改变之一,与多种上皮癌的高死亡率相关。然而,LOY在PBMCs中与癌症的关联性及其背后的生物学机制尚不清楚。为此,研究人员综合分析了29种人类肿瘤类型的大量样本数据,并结合多种实验模型,试图解答这些关键问题。
研究人员采用的实验对象包括多种人类肿瘤患者样本、小鼠肿瘤模型以及相关的细胞系。他们使用了批量和单细胞RNA测序(bulk RNA-seq 和 scRNA-seq)、全外显子测序(WES)、荧光原位杂交(FISH)等多种先进技术,全面分析LOY在不同细胞类型中的分布及其对基因表达和细胞功能的影响。
在实验中,研究人员首先从人类肿瘤样本中提取RNA和DNA进行测序分析;同时利用小鼠模型模拟人类肿瘤的发生和发展。通过CRISPR基因编辑技术,他们构建了Y染色体丢失的细胞系,并将其注射到小鼠体内形成肿瘤。此外,研究人员还对肿瘤组织进行单细胞测序,解析LOY在不同细胞类型中的分布情况。

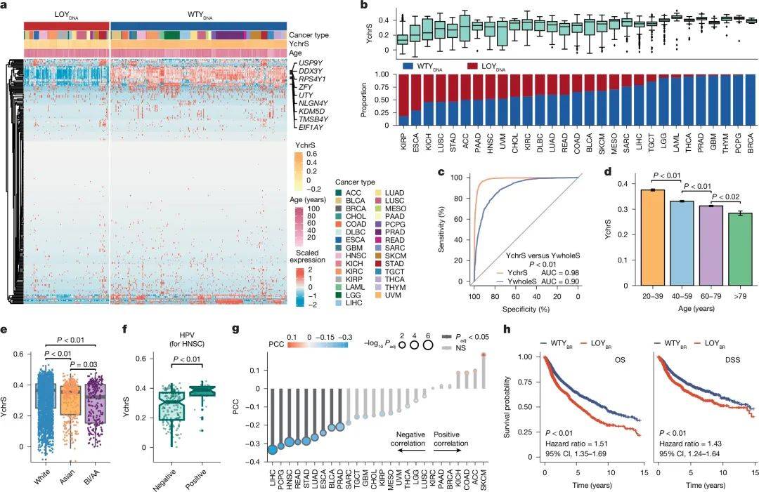
肿瘤LOY或与病因学、人口学和临床特征有关
研究结果表明,恶性上皮细胞中LOY的出现频率最高,且与肿瘤微环境中的免疫细胞和基质细胞的LOY存在相关性。LOY在肿瘤细胞中不仅与基因组不稳定性、肿瘤增殖和免疫抑制相关,还与肿瘤的侵袭性和不良预后密切相关。在免疫细胞中,LOY会诱导CD4+和CD8+T细胞的显著变化,表现为免疫抑制的转录组特征。
研究人员还发现,肿瘤细胞和T细胞中LOY的独立存在均可预测患者的生存结果,且同时存在LOY的肿瘤细胞和T细胞的患者预后最差。具体来说,LOY在肿瘤细胞中与基因组不稳定性、肿瘤增殖和免疫抑制相关,表现为更高的肿瘤突变负荷(TMB)和肿瘤新抗原负荷(TNB),以及更高的同源重组缺陷(HRD)评分。这些特征表明,LOY可能通过促进基因组不稳定性和免疫逃逸来增强肿瘤的侵袭性。
此外,研究人员还发现,LOY在免疫细胞中,尤其是CD4+和CD8+T细胞中,会诱导显著的免疫抑制表型。这些细胞表现出更高的免疫检查点分子表达和更低的细胞毒性活性,表明它们可能在肿瘤免疫逃逸中发挥重要作用。
这项研究通过多维度分析揭示了LOY在癌症中的多面性作用,为癌症的精准治疗和预后评估提供了新的视角。未来,随着对LOY机制的进一步深入研究,研究人员有望开发出基于LOY的新型癌症治疗策略,从而改善癌症患者的预后。这一发现也提醒我们,癌症治疗不仅要关注肿瘤细胞本身,还要重视肿瘤微环境中的免疫细胞等其他因素,以实现更全面、更有效的治疗效果。
综上所述,这项研究不仅增进了我们对LOY在癌症中作用的理解,还为开发新的诊断工具和治疗策略提供了潜在的靶点。通过靶向LOY相关的基因和通路,可能为癌症患者带来新的希望。
参考文献:
本文仅用于学术分享,转载请注明出处。若有侵权,请联系微信:bioonSir 删除或修改!