
随着生活水平的不断提高,人们的饮食习惯和生活方式也发生了很大的变化,尤其是对于男性来说,喝酒几乎成了日常社交的一部分。
无论是聚会、应酬,还是和朋友闲聊时,酒似乎是不可或缺的“伴侣”。然而,长期饮酒对身体的伤害却是不可忽视的。
尤其是男性,长期饮酒不仅影响到个人的健康,还可能引发一系列慢性疾病,甚至缩短寿命。研究表明,一旦男性戒酒或减少饮酒,他们的身体在短期内就能看到显著的改善。

首先,肝脏健康是最明显的改观之一。长期饮酒,尤其是过量饮酒,容易导致脂肪肝、肝硬化等疾病,酒精会加重肝脏的代谢负担,导致肝细胞的损伤和炎症反应。
而对于那些长期饮酒的男性来说,停酒或大幅减少酒精的摄入,肝脏的健康就能得到显著的改善。
研究表明,戒酒后,肝脏的代谢功能逐渐恢复,肝脏中的脂肪逐渐减少,原本的脂肪肝可能会逐渐变为正常的肝脏状态。

即便是一些已经出现轻微脂肪肝的男性,在戒酒后,经过一段时间的调养,肝脏的负担就会减轻。
对于男性来说,肝脏不仅仅是解毒的器官,它还参与体内的能量代谢、蛋白质合成等重要功能,因此,保持肝脏健康对于男性的整体健康至关重要。
戒酒后,男性的肝脏功能恢复,身体的整体机能也会得到极大的提升。

其次,戒酒对大脑功能和精神状态的提升也是显著的。长期饮酒,尤其是重度饮酒,会影响大脑的结构和功能,导致记忆力下降、注意力不集中、情绪波动等问题。
男性在长期饮酒的情况下,容易出现情绪不稳定、焦虑、抑郁等精神健康问题。戒酒后,身体和大脑会逐渐恢复正常功能,思维会变得更加清晰,情绪也会更加稳定。
研究表明,戒酒后大脑的神经细胞逐渐恢复健康,神经递质的传递更加顺畅,这直接有助于提高认知能力和记忆力。

很多男性在戒酒后反映,自己开始变得更加专注、思路更加清晰,工作效率和生活质量都有了明显的提高。
同时,戒酒还可以缓解酒精对神经系统的长期刺激,减少精神压力和焦虑,进一步改善情绪和精神状态。
第三,戒酒对体重和身材的良性转变也是许多男性关注的一个问题。很多男性在长期饮酒的过程中,尤其是啤酒,容易形成典型的“啤酒肚”。

酒精热量颇高,啤酒与烈性酒尤甚,长期摄入酒精,脂肪易堆积,腹部更是首当其冲。多余脂肪不断累积,最终易引发腹部肥胖问题。戒酒后,男性的体重逐渐得到控制,肚子上的赘肉也会逐渐减少。
事实上,戒酒不仅仅是减少酒精的摄入,它还会影响到代谢率。戒酒后的男性,饮食习惯会逐渐恢复正常,体内的能量消耗会变得更加合理,脂肪的积累也会减少。
因此,戒酒后不但能避免“啤酒肚”的形成,体重也能够更容易保持在健康的范围内。对于许多男性来说,戒酒后身材的变化,不仅提升了外形的吸引力,也增强了身体的活力和健康。

再者,戒酒对心血管系统的受益也非常显著。长期饮酒尤其是重度饮酒,会直接影响心血管健康。
酒精对血管的作用非常明显,它不仅可以导致血管扩张、血压波动,还会加速动脉硬化,增加心脏病的风险。长期饮酒的男性往往伴随着较高的血压和较高的胆固醇水平,增加了心脏病和中风的风险。
戒酒后,血压会逐渐恢复正常,血管的弹性也会得到改善,研究显示,戒酒3到6个月后,血压逐渐平稳,心血管疾病的风险明显下降。

对于高血压患者而言,戒酒不仅能控制血压的升高,还能减少由高血压引发的心脏负担,因此,戒酒对于心血管健康的保护作用不可小觑,尤其是在中老年男性中,这种效果更为显著。
此外,戒酒后,胃肠道功能恢复正常,也是男性的一个重要改观。长期饮酒,尤其是重度饮酒,会刺激胃肠道,导致胃黏膜损伤,进而引发胃炎、胃溃疡等胃肠问题。
很多男性长期饮酒后,常常会感到胃部不适,胃胀气、恶心、食欲不振等症状也是普遍存在的,戒酒后,胃肠道不再受到酒精的刺激,胃黏膜逐渐得到修复,胃肠功能恢复正常。

研究表明,戒酒3个月后,大部分男性的胃肠道不适症状会显著改善,食欲逐渐恢复正常,胃痛、胃胀等症状也会得到缓解。
胃肠道的健康恢复,不仅使男性的消化系统恢复了正常功能,还能改善整体的营养吸收,增强体力和免疫力。
最后,戒酒对免疫系统功能的增强也是非常重要的。长期饮酒会导致免疫系统的抑制,增加感染的风险,酒精会破坏免疫细胞的功能,使身体更容易受到细菌和病毒的侵袭。

尤其是对于那些长期依赖酒精的男性来说,他们的免疫系统通常较为薄弱,容易患上感冒、流感等疾病。
戒酒后,免疫系统逐渐恢复正常,免疫细胞的功能得到增强,身体对外界病菌的抵抗力明显提升。
很多男性在戒酒一段时间后,发现自己生病的次数明显减少,身体的免疫力得到了显著增强。戒酒不仅改善了身体的免疫系统,还减少了由于长期饮酒引发的其他健康问题。

戒酒对于男性的健康影响深远,几乎覆盖了身体的各个方面。长期不喝酒,男性的身体会变得更加健康、充满活力,生活质量也会显著提升。
当然,戒酒的过程可能有一定的困难,尤其是对于长期饮酒的男性来说,但只要坚持下去,身体会逐渐适应,最终迎来更健康的自己。
以上内容仅供参考,若身体不适,请及时咨询专业医生
关于喝酒您有什么看法?欢迎评论区一起讨论!
![]()
参考资料:
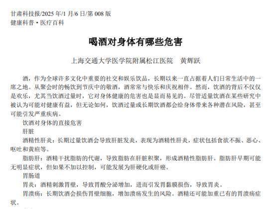
[1]喝酒对身体有哪些危害 黄辉跃 甘肃科技报2025-01-06
