近日,网络上出现大量有关“取消中考”的消息,甚至还有网友表示“成都已经取消”,更有自媒体表示上海也官宣“免中考”。
这是真的吗?
成都、上海相继官宣教育局辟谣:并无直接关联
先来看成都。潮新闻记者翻阅相关消息后发现,这与近期成都市教育局公布的一项改革有关——自2025年起,探索开展小-初-高12年贯通式培养改革试点。

成都教育发布截图
10月22日,成都市教育局明确回应,这一改革,可以说与“试点取消中考”并无直接关联。网络传言所称的“成都市试点取消中考”,实为对贯通培养改革的误读。
成都市教育局相关负责人表示,当前推行的贯通培养试点是一项人才培养模式的改革探索,不影响全市中考制度的正常实施。

图源:成都日报
再来看上海,与成都类似,10月20日,上海市教育委员会在官网发布了《上海市普通高中高质量发展实施方案》。

上海市教育委员会官网截图
其主要任务之一“优化高中教育资源配置布局”细则中, 提及“试点长学制贯通培养模式,支持优质高中向下延伸,优质初中向上延伸办学,推动建设一批高质量的完中和含高中一贯制学校”。这与“取消中考”同样没有直接关联。

上海市教育委员会官网截图
网传12地名单,浙江金华也在内?
不止成都和上海,近日不少自媒体提到,这批实验区城市担负的教改核心任务,就是“普及高中+学制改革”,导致不少家长也将这份名单当作是“取消中考”的地区名单,而其中也有浙江省金华市。

网传截图
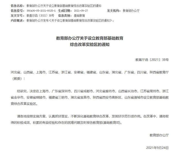
潮新闻记者查阅信息发现,这份名单最早发布在2021年底,教育部发布消息称,在这12个省市区建立教育部基础教育综合改革实验区。

图源:教育部官网
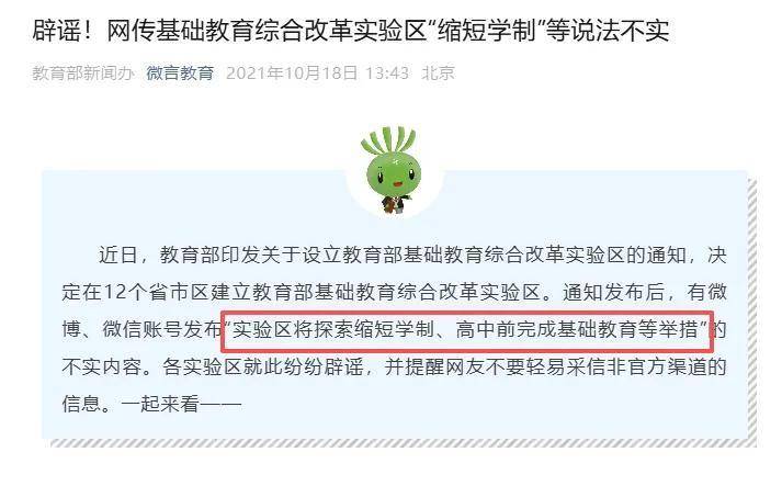
值得一提的是,当时名单一出,网传这些“实验区将探索缩短学制、高中前完成基础教育等举措”,也引得各地教育局纷纷辟谣,指出网传说法尚无官方依据。如今,类似言论卷土重来。

图源:微言教育
而根据教育部发布的信息来看,设立这批试验区的主要目的是深入贯彻党的十九届五中全会关于建设高质量教育体系重要精神,认真落实中央关于基础教育重大决策部署,特别是全国教育大会以来,中央印发的关于学前教育、义务教育、普通高中等重要文件精神,进一步探索深化综合改革,促进学前教育普及普惠安全优质发展,义务教育优质均衡发展,普通高中多样化有特色发展,全面提高基础教育质量。
大范围取消中考有没有可能?
“取消中考”成为热议话题,让家长们看到了“不卷”的希望。在“民呼我为”平台上,就有杭州家长呼吁:是时候考虑12年制义务教育了。
对此,杭州市教育局的回复是:后续我局将作为进一步研究的方向,并提交相关机构。

民呼我为网站截图
虽然并没有给出确切的回复,但可以明确的一点是,在相当长的时期内,全国或大面积区域完全取消中考的可能性极低。
至于目前多地的“贯通式培养试点”,更应理解为对中考招生制度的补充和多元化探索,而非替代。