幽门螺杆菌(简称HP),这个名字,相信大家都不陌生了,之前经常热搜上榜。
幽门螺杆菌是1983年澳大利亚学者首次从慢性活动性胃炎患者的胃黏膜活组织病理检查(活检)标本中发现,为慢性胃炎、消化性溃疡、胃癌等上消化道疾病的致病因素,被世界卫生组织明确为Ⅰ类致癌物。

文献报道我国Hp感染率高达40%~60%。
这意味着,大约5~8亿人的胃里,长期驻扎着这个危险的致癌物。
幽门螺杆菌是通过什么途径感染的
幽门螺杆菌检测有哪些?
如何根除幽门螺杆菌?
...
带着这些问题,小编一一为大家整理解答

幽门螺杆菌是通过什么途径感染的?
Hp 主要是通过消化道传播,传播途径有粪 - 口、口 - 口、密切接触和家庭内传播
1.粪 - 口传播
主要途径:吃/喝被排泄物污染的食物或水源。(因为,幽门螺杆菌可通过粪便排出体外)
预防措施:食物要洗干净或煮熟再吃,喝烧开后的水。
地里刚采摘的果蔬要洗干净再吃。
2.口 - 口传播
主要途径:吃饭、接吻、 使用不洁餐具、唾液传播等都有可能传染幽门螺杆菌特别是大人将食物嚼碎了喂小孩,容易将幽门螺杆菌传染给小孩
预防措施:建议公筷或分餐制,一人一份,吃多少盛多少,也不容易浪费。
就算要共餐,也要用公筷、公勺等,别嫌麻烦。
家长们不要把食物嚼碎了喂给宝宝。
3.家庭内传播
研究表明,幽门螺杆菌感染有家庭内聚集现象,家庭内的人—人传播可能与家庭成员的密切接触、家庭成员共同享有幽门螺杆菌感染的遗传易感性、家庭成员暴露于共同的传染源有关。

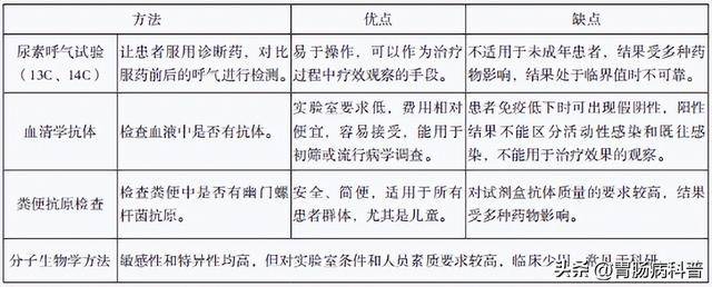
幽门螺杆菌检测手段有哪些?
1. 侵入性检测方法

2.非侵入性检测方法

哪些人需要检测幽门螺杆菌
1.建议进行检测人群:
(1)所有活动性消化性溃疡、既往有消化性溃疡病史、MALT淋巴瘤或者有内镜下早期胃癌切除术病史的患者。
(2)正在服用阿司匹林或NSAIDs药物的患者,特别是既往有消化道出血病史的患者。
(3)对消化不良患者进行胃镜检查时,应同时进行胃黏膜活检评估幽门螺杆菌感染。
2.有条件地建议进行检测人群:
(1)小于60岁无预警症状、不明原因的消化不良的患者。
(2)不明原因的缺铁性贫血的患者。
(3)患有原发性血小板减少性紫癜的患者。
如何根除幽门螺杆菌?
目前含铋剂的四联疗法已成为根除幽门螺杆菌的一线治疗方案,所谓“四联”即抑制胃酸的药物(质子泵抑制剂)、两组抗生素以及铋剂,每日2次,连服10日或14日,根除率达90%以上。

但是不同地区的耐药率、经济条件及药物的可获得性存在显著性的差异,因此治疗方案选择各不相同,如果联合药敏试验结果实施个体化治疗能提高幽门螺杆菌的根除率。
同时,Hp治疗时需注意以下几点内容:
1、进行正规的药物治疗前,患者必须停用抑酸药、铋剂2周以上,停用抗菌药1个月以上。
2、吸烟与饮酒会影响Hp的根治。吸烟可刺激胃酸分泌,降低胃粘膜血流量,减少胃粘液的分泌,从而减少到达胃粘膜的抗菌药物浓度。而饮酒与抗生素有很多相互作用,包括双硫仑样反应。
3、一定要足疗程、足剂量服药。共识建议的四联疗法,要求的疗程是10-14天,不能低于10天,很多患者服药一周后,不坚持治疗,导致治疗失败。
4、了解患者既往抗菌药物的应用史,避免重复选择易导致继发耐药的抗菌药物。青霉素过敏者禁用含阿莫西林的方案,喹诺酮类可导致18岁以下患者软骨发育异常,因此18岁以下患者应禁用;甲硝唑可致血细胞减少、神经系统症状、并可能有致畸作用,哺乳期妇女及妊娠3个月以内的妇女、中枢神经疾病和血液病患者禁用。
5、铋剂可能会引起恶心、便秘,黑粪;长期大量可引起肾毒性;重金属铋具有神经毒性,可引起急性可逆性脑病。
6、多数患者根除治疗后不需要复查胃镜,可采用非侵入性方法检测,尿素呼气试验是其中的最佳选择。评估应在根除治疗结束后4~8周进行,此期间服用抗菌药物、铋剂、某些具有抗菌作用的中药和PPI均会影响检测结果。在尿素呼气试验前,应停止使用铋剂和抗生素28天,PPIs停用7-14天。
如何预防幽门螺杆菌感染
幽门螺杆菌是一种感染性较强的细菌,一般是不可自愈,所以我们在平时的生活中要学会预防,理论上疫苗的预防效果最好,但是目前幽门螺杆菌疫苗还在实验阶段,没有在临床上使用,可通过以下措施降低幽门螺杆菌的感染率:
1.注意卫生:
共餐易感染幽门螺杆菌,这是感染的重要途径之一,建议居家中搞好卫生,采用公筷制等。

2.注意饮食定时定量,营养丰富,应选用易消化、含足够热量、蛋白质和维生素丰富的食物,如稀饭、牛奶、软米饭、鸡蛋、瘦肉、豆制品;富含维生素的食物,
如新鲜蔬菜和水果等。
3.限制多渣食物,应避免吃油煎、油炸食物以及含粗纤维较多的食物。这些食物粗糙不易消化,会引起胃液大量分泌,加重胃的负担;忌过饱,忌生冷酸辣的食物,忌烟熏、腌制食物。
参考资料:
[1]刘文忠. 第五次全国幽门螺杆菌感染处理共识报告[J]. 胃肠病学, 2017, 22(6):15.
[2]中华医学会消化病学分会幽门螺杆菌学组. 幽门螺杆菌胃炎京都全球共识研讨会纪要[J]. 中华消化杂志, 2016, 36(1):5.
[3]郑培奋,陈礼鹏.关于幽门螺杆菌的十问十答[J].健康人生,2019(05):13-18.