类器官在中医药防治结直肠“炎-癌转化”研究中的应用价值
创始人
2026-02-22 12:32:11
0

结直肠 癌是目前全球第二大“杀手”,严重威胁人民生命健康,主要分为结肠炎相关结直肠癌(CAC)和散发性结直肠癌(SCRC[1-2]CAC指结肠组织在慢性炎症反应持续刺激下,结肠上皮细胞发生的癌变[3]。现代研究表明,CAC的形成是一个慢性复杂的“炎-癌转化”进程,其具体机制尚不明析,西医防治手段相对有限。中医药防治结直肠“炎-癌转化”虽具有多维度、多层次、多靶点作用、整体动态调节的优势,但却面临辨证标准不统一、机制解析割裂及临床转化难等挑战[4]。结直肠类器官模型能高度模拟结直肠生理病理特征,保留疾病遗传背景,在结直肠疾病研究中优势显著。因此,本文对结直肠类器官最新研究成果进行归纳总结,探讨其在中医药防治结直肠“炎-癌转化”中的应用价值,以期为中医药现代化发展与国际化推广提供参考与思路。

1结直肠类器官构建概况

类器官是由干细胞(如成体干细胞、胚胎干细胞等)在体外三维培养中自组织形成的微型器官模型,具备源器官的关键细胞组成类型、组织空间结构和部分生理功能特性[5-6]。其核心优势在于超越传统二维细胞模型和动物模型的局限性,高度模拟体内微环境。随着新一轮科技革命的深入发展,以类器官为代表的新兴技术的崛起和应用在生物医药领域愈加广泛,涵盖疾病建模、药物研发、精准医疗、再生医学等多方向[7-8],为疾病机制研究与新药研发提供了新手段,不断推动着人类健康事业的发展,现代医学研究由此进入了一个新的创新与变革阶段。

类器官发展始于1907Wilson H V首次观察到海绵细胞的自组织现象,干细胞分离技术的突破为其奠定了技术基础。2009Clevers Hans团队利用成人肠道干细胞在体外培育出首个具有隐窝-绒毛结构的小肠类器官模型,人类由此迈入了类器官时代[9]。结直肠类器官是目前研究最成熟的类器官类型之一,构建流程已相对标准化(图1),其核心是通过样本处理、三维培养、分化调控等方式,在体外三维培养诱导结直肠干细胞自我组装,形成模拟结直肠上皮结构的微型组织[10]。基于此建立的全球首个结直肠癌类器官生物样本库,为药物筛选、肿瘤微环境研究及个性化治疗提供了新平台[11-12]目前,结直肠类器官在机制研究、疾病建模、药物研发及个性化医疗中应用广泛,为结直肠疾病相关基础与临床研究提供重要工具。

2类器官在结直肠疾病研究中的优势

类器官在结直肠疾病研究中优势显著,它能高度模拟肠道生理与病理特征,复现其三维结构及关键功能,精准展现疾病发生发展进程;作为一种革新模型,它突破传统局限,保留了疾病特异性遗传背景,有助于深化机制研究。同时,类器官可筛选结直肠疾病有效药物,预测治疗响应,为个性化精准诊疗提供可能;此外,类器官通过与多技术融合,形成转化闭环,加速结直肠疾病基础研究到临床应用的转化,为结直肠疾病研究开辟了新路径。

2.1高度模拟肠道生理与病理特征

类器官可通过多组学整合、微环境重构及动态功能监测,实现对结直肠生理特征的“全息模拟”。与传统二维细胞培养相比,结直肠类器官由干细胞分化形成,不仅包含肠上皮细胞、杯状细胞、潘氏细胞等多种细胞类型,还能自发构建出类似体内的隐窝-绒毛结构,精准复现肠道的三维空间架构[13]。这种结构完整性使其得以保留肠道营养吸收、黏液分泌及屏障保护等关键生理功能,为研究肠道微环境稳态提供了接近体内真实状态的模型[14]

在病理模拟方面,类器官更凸显其独特价值。通过引入肿瘤相关突变或基因编辑构建的结直肠癌类器官在基因突变谱、增殖特性及药物敏感性等方面与原发肿瘤高度一致,能动态展现包括结直肠“炎-癌转化”在内的肿瘤发生、发展的全过程[15-16]此外,类器官可长期稳定培养并保持遗传背景的稳定性,克服了传统动物模型与人类生理差异大、临床样本难以持续获取的局限,便于开展纵向研究。在药物研发中,利用患者来源的类器官进行药敏测试,能更精准地预测个体对化疗药物或靶向药物的反应,为个性化治疗方案的制定提供更加有力实证支持,显著提升结直肠疾病基础研究与临床转化的效率[17]

2.2创建疾病机制研究的革新模型

结直肠发挥正常的生理功能离不开免疫细胞、神经细胞等各型细胞的精密配合。而类器官通过构建更贴近体内真实生理状态的模型,突破了传统研究模型的局限,创建疾病机制研究的“革新模型”。结直肠类器官能自发形成含干细胞、杯状细胞在内的所有主要细胞类型的管状或囊状结构且细胞排列具有极性,进而精准模拟肠道屏障功能、黏液分泌等生理过程,为研究疾病中“结构-功能异常”提供真实基础,打破传统的二维细胞培养因缺乏三维微环境导致的细胞形态功能失真,以及动物模型因物种差异难以再现人类疾病特征的局限[18]。例如在研究炎症性肠病(IBD)的肠道屏障受损机制时,类器官可模拟炎症状态下闭合蛋白(Occludin)、密封蛋白(Claudin)等紧密连接蛋白的表达下调,以及屏障通透性增加的过程,准确呈现肠道屏障破坏的相关变化,而这一变化在二维细胞模型中往往被忽略[19-20]

与此同时,类器官亦可直接从患者组织取材,通过这种方式培养的类器官能完整携带患者的遗传突变、表观修饰等遗传特征,保留疾病特异性遗传背景,从而反映疾病异质性。例如结直肠癌患者来源的类器官携带特定“原癌基因突变”组合,可模拟肿瘤特性并解析突变驱动机制[21-22];遗传性结直肠疾病(如家族性腺瘤性息肉病)的类器官能再现疾病早期过程,助力研究“基因型-表型关联”,突破了传统模型“一刀切”的局限[23-24]。此外,类器官在体外可长期稳定培养,且操作灵活,能结合多种技术实现对疾病进程的动态观察和精准干预。通过荧光标记能实时观察疾病中细胞的分化、迁移等过程[25];结合成簇规律间隔短回文重复序列(CRISPR技术可编辑特定基因,或用药物等调控信号通路,明确基因/通路功能[26-27];还能与免疫细胞等共培养,解析细胞间相互作用参与疾病进展的机制[28]。这些优势使类器官成为连接分子机制与整体生理的“桥梁”,推动对结直肠疾病本质的理解从“现象描述”向“分子机制”深化。

2.3为实现个性化精准诊疗提供可能

类器官的独特优势为结直肠疾病的个性化精准诊疗开辟了全新路径。患者来源的结直肠类器官能完整保留患者遗传特征与疾病表型,精准反映治疗响应差异。在结直肠癌诊疗中,通过类器官进行体外药敏测试可快速筛选有效化疗或靶向药物,避免“试错式治疗”的弊端,其结果与患者体内疗效高度一致,为个体化用药提供直接依据[29]。对于遗传性或难治性结直肠疾病(如难治性溃疡性结肠炎),类器官更是精准干预的重要工具[30-31]。通过对患者类器官进行基因编辑或药物测试,可在体外模拟不同治疗策略效果,预测患者对生物制剂、基因治疗等新兴疗法的响应,为高风险或无标准方案患者定制诊疗策略。

此外,类器官与免疫细胞、肠道菌群的共培养体系,还能模拟个体炎症或肿瘤微环境,助力解析患者免疫状态、菌群组成与治疗响应的关联,为个性化免疫治疗提供参考。这种“个体化模拟-预测-验证”模式,打破了“同质化诊疗”的局限,推动结直肠疾病诊疗从“经验医学”迈向“精准医学”,有效提高临床治愈率与患者生存质量。

2.4多维度技术延展与转化闭环

在结直肠疾病研究领域类器官并非孤立存在,通过将其与多维度技术的融合,形成从基础研究到临床应用的完整转化闭环,为疾病研究与诊疗提供了系统性解决方案。在技术延展层面,类器官可与基因编辑、单细胞测序、微流控芯片等前沿技术深度联合应用。如针对结直肠癌,结合成簇规律间隔短回文重复序列及其相关蛋白9CRISPR-Cas9)技术对其类器官进行特定基因敲除或突变导入,能精准解析基因功能与疾病表型的关联,为潜在治疗靶点验证提供高效工具[26,32];单细胞测序技术的引入,可在单细胞分辨率下精准捕捉结直肠癌类器官中细胞异质性,揭示疾病进展的关键驱动细胞[33-34];对于炎症性肠病,类器官与微流控芯片结合构建的“IBD芯片”模型,能模拟IBD肠道的动态生理环境,进一步提升对药物吸收、代谢过程的模拟精度[35]。这些技术融合不仅拓展了类器官的应用场景,更推动研究从“静态观察”向“动态解析”升级。

在转化闭环层面,类器官构建了“临床样本-类器官模型-机制研究-临床应用”的完整闭环。将结直肠癌患者术中或活检样本构建类器官后,可通过药敏测试筛选应答率高的化疗药物,指导临床用药;对于应答率低的药物,则注重其耐药或抗药机制研究,反向推动新药研发。对于IBD,类器官可用于筛选有效的生物制剂,其结果反馈至临床优化治疗方案,而临床中出现的难治性病例又可作为新的样本来源,丰富类器官模型库,形成“实践-反馈-优化”的良性循环。多维度技术延展赋予类器官更强大的解析能力,而转化闭环则确保其研究价值切实落地,二者协同推动类器官在结直肠疾病领域的临床转化进入“高效迭代”时期。

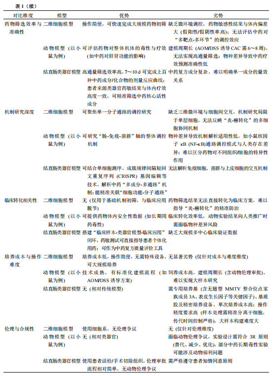
类器官与传统模型在结直肠“炎-癌转化”研究中的优劣势对比见表1

3中医药防治结直肠“炎-癌转化”的优势和挑战

结直肠癌是我国第二大常见癌症,其病死率高居不下[36]。长期以来,手术、放化疗一直是结直肠癌主要治疗手段,然而术后复发率高、不良反应多等问题凸显,整体疗效仍不尽人意。现代研究显示,以溃疡性结肠炎(UC)为代表的IBD患者往往具有更高的结直肠癌患病风险[37]CAC的形成是一个从“正常黏膜-炎性增生-不典型增生(包括低度与高度)-结直肠癌”序列演进的复杂“炎-癌转化”进程[38]。中医药在防治结直肠“炎-癌转化”中,凭借独特的理论体系和实践经验展现出显著优势,但也面临着标准化未统一、机制阐释稍显割裂等多方面的挑战。

3.1中医药防治结直肠“炎-癌转化”的优势

3.1.1多维度阻断病理进程,同步干预“炎-癌转化”链条结直肠“炎-癌转化”是一个涉及炎症损伤、免疫失衡、黏膜修复异常、微生态紊乱、细胞突变累积等多环节的递进过程,中药复方的“多成分-多靶点”特性可实现对这一链条的同步阻断。在炎症反应启动阶段,中药复方可通过抑制促炎因子释放和炎症通路活化减轻黏膜损伤。在DSS/AOM诱导的结肠“炎-癌转化”类器官中,乌梅丸能阻断炎症起始信号,下调Toll样受体4TLR4髓分化因子88MyD88表达,抑制NF-κB核转位,从而使促炎因子肿瘤坏死因子TNF-α)、白细胞介素-1βIL-1β)、白细胞介素-6IL-6)释放减少;同时截断癌变关键通路,降低IL-6介导的信号转导与转录激活因子3STAT3)磷酸化,减少下游促癌基因B细胞淋巴瘤/白血病-2基因(Bcl-2)、存活蛋白(Survivin)等基因表达,抑制类器官异常增殖从而阻止“炎-癌转化”[39]。此外,在内毒素(LPS/TNF-α联合谷胱甘肽过氧化物酶4抑制剂(RSL3)构建的结肠炎类器官模型中,葛根芩连汤一方面下调TLR4MyD88结合、抑制NF-κB活化,使TNF-αIL-1βIL-6释放减少,缓解上皮损伤;另一方面激活核因子E2相关因子2Nrf2核转移,促进谷胱甘肽过氧化酶4GPX4)表达,减少铁蓄积及脂质过氧化,维持类器官结构;同时上调胞质紧密黏连蛋白1ZO-1)、Occludin等蛋白表达,进而保护肠上皮紧密连接,维持屏障完整性,阻止肠道菌群及其代谢物(如LPS)入侵放大炎症反应,阻断慢性炎症驱动基因突变累积的恶性循环[40-41]

在黏膜异常修复阶段,中药复方通过精准调控细胞增殖与凋亡平衡避免过度增生。例如,对健脾解毒方的研究揭示,其活性成分可使大肠癌细胞周期停滞于G1期,通过下调磷酸化哺乳动物雷帕霉素靶蛋白mTOR表达,同时上调磷酸化蛋白53p53)和细胞周期依赖性蛋白激酶抑制因子1AP21)等抑癌蛋白水平,有效抑制异常细胞增殖,在动物模型中表现为黏膜组织异型性减少、腺体结构紊乱改善,证实了中药对修复环节的精准干预[42]DSS诱导的结肠炎小鼠模型和DSS/AOM诱导的CAC类器官模型中,黄芩汤能显著上调紧密连接蛋OccludinZO-1的表达,修复受损肠上皮的物理屏障功能,减少炎症因子渗透;同时下调细胞毒性T细胞(CD8+T)中程序性细胞死亡蛋白1PD-1)的表达,增强免疫监视功能,从而阻断慢性刺激导致的异常修复[43]

而对于肠道微生态紊乱这一关键驱动因素,中药复方(如葛根芩连汤)可通过调节菌群结构(增加嗜黏蛋白阿克曼氏菌、减少大肠杆菌),降低肠道内毒素LPS生成,同时促进有益菌分泌短链脂肪酸(SCFAs),改善黏膜代谢环境,抑制癌变微环境的形成[44]。有国内学者分别从健康小鼠、UC模型小鼠及经参苓白术散治疗的UC小鼠体内收集粪便,将这些粪便提取物用于体外培养小鼠肠道类器官。结果显示,UC模型小鼠粪便提取物组的类器官生长与增殖能力受到显著抑制;而经参苓白术散治疗的UC小鼠粪便提取物组,其类器官生长能力得到有效恢复,水平几乎与健康小鼠粪便提取物组相当。该实验表明参苓白术散调理后肠道菌群所形成的代谢产物环境,能够直接对肠道类器官的生长增殖产生正向调控作用。进一步研究证实,参苓白术散可显著提升IBD大鼠肠道类器官内SCFAs(尤其是丁酸盐)的含量;而丁酸盐等SCFAs能通过改善黏膜代谢环境、增强肠道黏膜屏障功能,进而促进肠道干细胞的增殖及黏膜损伤后的修复过程[45]。这种多维度干预不仅能切断单一环节的不良进展,更能通过各环节的协同调控,避免某一环节异常引发的“多米诺效应”,从整体上降低癌变风险。

3.1.2整体动态调节,实现“病证结合”精准干预基于“整体观念”与“辨证论治”的核心治则,中医药强调根据疾病不同阶段的“证型”变化调整治疗策略,实现动态化、个体化的精准干预,体现了“病”与“证”的有机结合。在结直肠“炎-癌转化”的早期阶段,疾病以“气机郁滞”为始基,表现为大肠湿热、脾虚湿阻等证型,对应西医病理上的肠道慢性炎症启动与黏膜屏障损伤。此时治疗应紧扣“气病生痰瘀”的核心病机,以“燮理气血”为关键,配合清热利湿、疏肝健脾等治法阻断痰瘀生成的源头[46]。如选用葛根芩连汤、痛泻要方、参苓白术散等,配伍郁金、柴胡、木香等理气药,既契合中医“郁滞不成,痰瘀难生”的理论,又针对西医“炎症微环境形成”的关键环节,通过宣畅气机改善肠道局部循环,减少促炎因子积累,同时调节肠道菌群稳态。此阶段的干预既关注“腹痛、腹泻”等症状的缓解,又同步抑制炎症对肠黏膜的反复损伤,体现了“证同治则病可防”的精准性。一项利用人源结肠类器官的研究表明,葛根芩连汤可显著降低LPS诱导的炎症因子表达,增强紧密连接蛋白的表达,从而改善上皮屏障功能。该效应部分通过抑制NF-κB信号通路实现,印证了其“清热利湿”法在缓解“大肠湿热”证及抑制炎症微环境方面的生物学基础[40]。另一项研究则利用类器官与肠道菌群共培养模型发现,参苓白术散可调节菌群结构,增加SCFAs产生菌丰度,促进白细胞介素-10IL-10)等抗炎因子释放,从而缓解慢性炎症状态,这与“脾虚湿阻”证的改善密切相关[43]

随着疾病进展,进入“痰瘀搏结”阶段,对应西医“黏膜异常修复、癌前病变形成”的病理进程,证型多表现为气滞血瘀、瘀毒内结,甚至出现气阴两虚、阳虚等虚实夹杂之证。治疗需从“燮理气血”转向“涤痰化瘀”为主,兼以扶正解毒,实现“攻邪不伤正”。例如,以膈下逐瘀汤、鳖甲煎丸、桂枝茯苓丸为基础,配伍三棱、莪术等化瘀药及蜈蚣、地龙等虫类药,针对西医“肠黏膜纤维化、血管新生异常”等病理特征,通过抑制血小板衍生生长因子(PDGF)、血管内皮生长因子(VEGF)等通路阻断息肉恶变;同时根据正气虚损的差异,分别加用黄芪、党参(气虚),人参、麦冬(气阴两虚),补骨脂、肉桂(阳虚)等,既改善“倦怠乏力、畏寒肢冷”等证候,又增强机体免疫力,延缓癌变进程。范若兰等[47-48]通过结肠癌类器官和正常结肠组织类器官评价雷公藤红素的抗癌活性及作用机制,为中药活性筛选及其化瘀解毒功效印证提供了参考依据。这种“辨痰瘀偏重+察正气盛衰”的动态调整,既贴合中医“衰其大半而止”的治则,又精准匹配西医“癌前病变干预需兼顾疗效与安全性”的要求。同时,这种根据“证型演变”动态调整的策略,既契合西医对“炎-癌转化”不同阶段病理特征的认知,又充分发挥了中医药个体化治疗的优势,使干预更贴合患者的实际病情,提高了防治的精准度。

3.2 中医药防治结直肠“炎-癌转化”的挑战

3.2.1辨证标准化与机制解析的割裂在结直肠“炎-癌转化”防治中,中医药“辨证论治”的理论优势成为其标准化推进的“障碍”,且与现代机制解析存在一定割裂。一方面,中医证型的判定主要依赖医生主观经验,缺乏相应客观量化标准。例如,“大肠湿热证”的诊断需结合“腹痛、腹泻、黏液脓血便”等主要症状特点及舌脉特征[49],但不同医师对症状轻重的判断、舌象的解读存在一定差异,导致同一患者可能被归为不同证型,进而影响治疗方案的一致性。这种主观性使得中医证型难以与西医病理指标(如炎症因子水平、镜下黏膜病理分级)建立稳定关联,阻碍了“辨证”与“辨病”的精准对应。例如,无法明确“大肠湿热证”是否特异性对应TNF-α升高的炎症亚型,或“瘀毒内阻证”是否与肠黏膜重度不典型增生存在必然联系[50]

另一方面,现有机制研究难以支撑“证-效”关联的科学阐释。中药复方的多成分、多靶点、多维度特性,使其作用机制常被描述为“整体调节”,但缺乏对“某一证型对应特定分子通路”的精准解析。例如,目前研究证明白头翁汤有效成分可抑制NF-κB通路治疗大肠湿热型UC,但无法明确这一机制是否仅针对“大肠湿热证”,还是对其他证型同样有效;丹参酮A的抗纤维化作用[51],与“瘀毒内阻证”的中医病机如何通过分子层面衔接,仍缺乏系统证据。这种“辨证无标准、机制难聚焦”的割裂状态,导致中药的疗效难以被现代医学体系认可,也限制了其从经验医学向循证医学、精准医学的迈进。

3.2.2 临床转化与技术适配的双重壁垒中医药防治结直肠“炎-癌转化”的成果向临床实践转化时,同样面临着技术适配不足与转化路径不畅的双重阻碍。在技术适配层面,传统研究方法与现代前沿技术存在“对接鸿沟”。例如,结直肠类器官模型可动态观察“炎-癌转化”进展与药物响应,但中药复方的复杂成分难以在类器官模型中实现精准干预——既无法像单一化合物那样明确量效关系,也难以通过类器官的单细胞测序数据解析复方中各成分的协同机制。同样,肠道菌群研究中,中药对菌群的调节作用常停留在“丰度变化”的描述,而无法结合基因组学、代谢组学等多组学技术,阐明“菌群-宿主代谢-炎症/癌变”的调控网络,导致中药的微生态调节机制难以转化为可验证的治疗靶点[52]

在临床转化层面,中医药研究缺乏规范化的循证医学证据与产业化路径。结直肠“炎-癌转化”的防治需要长期干预,但其疗效评价多依赖短期症状改善(如腹痛缓解、排便正常),而缺乏针对“癌变风险降低”的长期随访数据(如镜下黏膜愈合率、息肉发生率、癌变转化率等);现有临床研究样本量较小、高质量多中心随机对照试验(RCT)稀缺,疗效评价未整合现代指标(如ctDNA清除率、PD-1⁺T细胞扩增),导致证据等级稍显不足。同时,中药复方的质量控制体系仍欠完善,同一方剂因药材产地、炮制工艺不同,可能导致有效成分含量差异(如黄连中小檗碱的含量波动),影响临床疗效的稳定性,进而难以通过严格的临床试验获得监管部门认可[53-54]。此外,中西医协同诊疗模式尚未完全普及,多数西医医师对中医的“整体观念”与“辨证论治”的治疗原则认识较浅显,导致中药在临床中常被当作“辅助干预手段”,进一步阻碍了转化应用[55]。这种“技术对接不畅、转化路径模糊”的双重壁垒,使得中医药在“炎-癌转化”防治中的优势难以转化为标准化的临床路径,限制了其在现代医疗体系中的推广应用。

3.2.3 当前类器官技术发展“局限性”对中医药研究的潜在影响类器官技术的蓬勃发展虽为中医药防治结直肠“炎-癌转化”研究提供了革新工具,然其当前发展的“局限性”仍对相关研究构成多重潜在影响,进一步加剧了中医药研究的既有挑战。从研究成本与培养难度来看,类器官构建需专用培养基、三维支架材料及精密培养设备,单次培养成本显著高于传统二维细胞模型;其培养流程虽日趋标准化,但对操作精度要求极高,样本处理时需精准分离干细胞、传代时需严格控制时间,稍有偏差便会导致模型失败;此外,中医药防治“炎-癌转化”研究需要大样本支撑——既需构建不同病理阶段(慢性炎症、不典型增生、早期癌变)的类器官,还需匹配大肠湿热证、脾虚湿阻证等中医证型模型,高成本与高培养难度直接限制了研究规模,尤其使资源相对有限的中医药科研机构难以开展高质量、高通量筛选或多中心验证,导致中药活性成分挖掘效率较低,与中医药辨证标准化的需求形成冲突。

从体内环境模拟度来看,类器官虽能复现结直肠上皮结构与部分功能,却难以还原体内复杂的“肠道-免疫-菌群”微环境,缺乏部分关键的免疫细胞、肠道菌群及神经、血管网络。中医药防治“炎-癌转化”的核心优势在于整体调节,如葛根芩连汤通过调节肠道菌群、激活免疫监控发挥作用,白头翁汤需依赖免疫细胞调控炎症通路。而类器官因缺失这些关键组分,无法完整模拟中药“多成分-多靶点”的作用过程,可能遗漏中药对菌群代谢物、免疫细胞功能的调控机制,导致机制解析仅停留在上皮细胞层面,难以支撑中医药“整体调节”的科学阐释。此外,类器官细胞组成存在一定局限性,缺乏部分关键的血管内皮细胞、神经细胞等结直肠生理必需细胞类型。结直肠“炎-癌转化”涉及血管新生、神经调节等多环节,中医药常通过抑制血管新生阻断癌变,而类器官因无血管结构,无法评估中药对血管生成的影响;神经细胞缺失也使中药对“肠神经-上皮细胞”轴的调节作用难以验证。同时,类器官长期培养可能出现遗传漂变,导致其遗传背景与原患者组织产生部分偏差,而中医药防治“炎-转化”需长期观察中药对病理进程的干预效果,遗传漂变会使模型失真,进而导致中药长期疗效评估结果偏离实际,进一步增加了临床转化的难度。

4类器官在中医药防治结直肠“炎-癌转化”研究中的应用价值

类器官在中医药防治结直肠“炎-癌转化”研究中应用价值突出。它能革新中药活性成分筛选体系,模拟真实病理环境精准筛选成分,结合多组学解析中药作用机制。同时,通过构建证型类器官模型,挖掘生物学标志物,推动中医药辨证标准化与客观化。还可搭建基础研究与临床实践桥梁,开展药敏测试,加速中医药临床转化与精准应用,为结直肠“炎-癌转化”研究提供有力支撑。

4.1革新中药活性成分筛选体系,助力中药多靶点机制的精准解析

类器官的蓬勃发展为中药活性成分筛选与多靶点机制解析提供了突破性工具。在活性成分筛选方面,类器官模型可保留患者肿瘤的遗传异质性和三维结构,模拟炎症损伤、细胞异常增殖等结直肠“炎-癌转化”的真实病理微环境,从而模拟结直肠“慢性炎症-不典型增生-癌变”的动态演进过程,突破传统模型的局限性[56]。例如,将白头翁汤的提取物拆分为多个组分(如生物碱类、黄酮类、皂苷类),分别作用于“炎-癌转化”进程中的类器官,通过检测黏膜修复速率、促炎因子水平、细胞增殖活性等指标,可明确其中小檗碱(生物碱类)在抑制NF-κB通路、减轻炎症损伤中的主导作用,以及秦皮乙素(黄酮类)在调控肠道干细胞异常分化中的协同效应,避免传统中药复方研究中有效成分模糊的局限[57];现有研究证据亦表明结直肠癌类器官能成功模拟肿瘤微环境中的无翅型MMTV整合位点家族成员/β-连接蛋白Wnt/β-catenin号异常激活,为筛选修复肠黏膜屏障的中药成分(如小檗碱)提供精准模型[41]。此外,通过高通量给药测试,可在710 d内完成上百种中药成分的剂量反应曲线,快速锁定中药复方中真正发挥作用的核心成分。Mao[58]开发出一项基于结直肠癌类器官的药物筛选系统,并结合药物再利用库和计算预测,筛选335种药物,鉴定出34种包括潜在中药衍生化合物在内的有效抗肿瘤成分,效率远超一般动物模型

在多靶点机制解析层面,类器官的三维结构与细胞异质性能完美适配中药多成分、多靶点、多维度的作用特点。借助单细胞测序、蛋白质组学等多组学技术,可追踪单一活性成分(如姜黄素)在类器官中的动态作用:既能观察其对巨噬细胞的调控[59]又能捕捉其对肠癌细胞的直接影响[60],还能分析其对肠道菌群代谢物的调节效应[61]。这种多维度数据的整合,可构建“成分-细胞-通路”的关联网络,阐释中药活性成分如何协同调控炎症、增殖、免疫等多通路实现对“炎-癌转化”的多环节阻断,使中医药“整体调节”的抽象概念转化为可量化、可验证的分子机制。此外,类器官的长期培养特性可用于评估活性成分的时效关系(如不同浓度姜黄素作用36 h1周的作用差异),而基因编辑类器官则能验证成分与靶点的特异性关联(如确认小檗碱是否通过抑制STAT3发挥抗炎作用)[62],进一步提升机制解析的精准度。

4.2推动中医药辨证标准化与客观化,加速中医药临床转化与精准应用

类器官可通过“证型-模型-指标”的深度关联推动中医药辨证标准化与客观化。具体而言,针对结直肠“炎-癌转化”的常见证型(如大肠湿热证、脾虚湿阻证、瘀毒内阻证等)[49],可从对应证型患者的肠道组织中构建特异性类器官模型,结合单细胞测序、转录组学、代谢组学等技术,解析不同证型类器官在细胞组成(如免疫细胞比例、干细胞数量)、基因表达(如炎症相关基因IL-6、肿瘤相关基因APC的表达差异)、信号通路活化(如大肠湿热证类器官中NF-κB通路的高激活状态)及代谢物谱(如瘀毒内结证中脂质过氧化产物的累积)等方面的特征,从而挖掘出能代表证型本质的“生物学标志物集群”。例如,将“大肠湿热证”与高丰度的促炎因子、特定肠道菌群代谢物及肠屏障相关蛋白关联,形成可量化的辨证标准,使原本依赖主观经验的“舌脉症状”判断转化为基于客观指标的精准分型,为中医药辨证提供科学依据。

结直肠“炎-癌转化”证型-类器官-标志物对应关联见表2

在加速中医药临床转化与精准应用上,类器官搭建了“基础研究-临床实践”的高效桥梁。一方面,利用患者来源的“炎-癌转化”类器官开展药敏测试,可在体外模拟患者对不同中药复方或单体成分(如葛根芩连汤、小檗碱)的响应,通过检测类器官的增殖抑制率、凋亡率、炎症因子水平等指标,快速筛选出对患者最有效的治疗方案。例如,在瘀毒内结证患者的类器官测试桂枝茯苓丸与鳖甲煎丸的疗效差异,优先选择能显著降低类器官中VEGF表达的方药,实现“一人一策”的精准干预,减少临床试错成本[63-64]。另一方面,类器官模型可用于中药复方的优化与质量控制,通过比较不同配伍、不同产地药材组成的复方对类器官的作用差异,明确复方中的核心活性成分及最佳配比,同时建立基于类器官功能(如炎症消退率、癌变标志物降低幅度)的质量评价标准,提升中药复方疗效的稳定性与可控性。此外,将类器官与免疫细胞、肠道菌群共培养构建“微生理系统”,可进一步模拟体内复杂环境,评估中药对“肠-免疫-菌群”轴的调节效果,如观察健脾温中类中药如何通过类器官模型促进有益菌增殖、增强效应T细胞杀伤活性[65],为中药的临床应用提供更全面的证据支持,推动中医药从经验医学向精准医学转化。

5类器官在中医药防治结直肠“炎-癌转化”研究中的应用展望

类器官在中医药防治结直肠“炎-癌转化”领域的应用前景广阔,未来将重点构建覆盖“慢性炎症-不典型增生-早期癌变”全阶段,且适配不同中医证型的多样化类器官模型,并建立统一培养与评价标准,为中药复方阻断机制研究提供稳定工具;还将依托共培养体系与多组学技术,推动多维度机制挖掘与证型本质解析,助力辨证从经验判断向分子分型升级;同时能为UC等高风险人群制定“患者-类器官”匹配的个体化阻断方案,也可通过高通量筛选与安全性评价加速中药新药研发,全方位为结直肠“炎-癌转化”防治提供支撑。

5.1 构建多样化、标准化的结直肠类器官以研究中药复方阻断“炎-癌转化”机制

当前结直肠类器官模型存在“类型单一、标准不一”的问题,未来需重点构建覆盖“炎-癌转化”全阶段、适配中医证型的多样化模型,并建立统一的培养与评价标准。一方面,针对“慢性炎症-不典型增生-早期癌变”不同病理阶段,从临床获取对应阶段的患者组织,构建阶段性类器官模型[66],如UC活动期/缓解期类器官、腺瘤性息肉类器官、早期结直肠癌类器官等,模拟中药复方在不同阶段的干预效果,明确复方“既抗炎又防癌”的阶段特异性机制;另一方面,针对中医常见证型(如大肠湿热证、脾虚湿阻证),通过基因编辑、微环境调控等手段,构建“证型特异性类器官模型”,例如在类器官中激活NF-κB通路活性以模拟大肠湿热证,或下调Wnt通路活性模拟脾虚湿阻证,通过对比分析中药复方对不同证型模型的调控差异,解析“辨证施治”的科学内涵。

同时,需制定类器官模型的标准化体系:统一细胞来源(如明确活检样本的取材部位、处理流程)、培养条件(如培养基成分、传代培养周期)、功能评价指标(如屏障完整性检测方法、炎症因子检测标准),确保不同实验室的研究数据可重复、可对比。这种“多样化+标准化”的模型体系,将为中药复方阻断“炎-癌转化”机制研究提供稳定、可靠的工具,避免因模型差异导致的机制解析偏差。

5.2 推动结直肠“炎-癌转化”研究向多维度机制挖掘与证型本质解析迈进

类器官的蓬勃发展将助力中医药研究突破“单一层面机制”的局限,实现多维度、深层次的机制挖掘与证型本质解析。在多维度机制挖掘上,依托类器官-免疫细胞-肠道菌群共培养体系,整合单细胞测序、空间转录组、代谢组等技术,可解析中药复方对“肠-免疫-菌群”轴的协同调控机制。例如,通过检测健脾类中药作用后类器官中肠道干细胞的分化轨迹、免疫细胞的功能状态、菌群代谢物的变化,可明确中药如何通过“调节菌群代谢-激活免疫监控-修复肠黏膜”的多路径阻断“炎-癌转化”[65]

在证型本质解析上,借助类器官的基因编辑与分子标记技术,定位不同证型的核心分子特征[67-68]例如,对大肠湿热证类器官进行单细胞空间转录组分析,筛选出与“大肠湿热证”高度相关的基因集群(如IL-6TNF-α等炎症基因高表达,紧密连接蛋白Occludin低表达),并通过基因敲除/过表达验证这些基因与证型表型的关联性,将中医证型转化为可量化的分子标志物。此外,还可通过类器官的动态培养,观察证型演变过程中分子特征的变化,如大肠湿热证向瘀毒内结证转化时,VEGF、基质金属蛋白酶-9MMP-9)等促癌基因的表达变化,为证型传变提供分子层面的解释,推动中医药辨证从“主观经验判断”向“客观分子分型”升级。

5.3 制定结直肠“炎-癌转化”个体化阻断方案与助力新药研发

类器官将为中医药制定个体化阻断方案、加速新药研发提供新工具。在个体化阻断方案制定时建立“患者-类器官”实时匹配的临床应用模式:对高风险人群(如难治性UC患者、家族性腺瘤性息肉病患者),通过活检样本构建个人专属的“炎-癌转化”类器官,在体外开展中药药敏测试,72 h内筛选出对该患者类器官最有效的中药复方或单体成分(如对瘀毒内阻证患者,优先选择能显著抑制类器官中VEGF表达的桂枝茯苓丸),并结合类器官的癌变风险评估(如检测Ki-67增殖指数、p53突变情况),为患者提供“个体化用药+风险监测”的双重方案,避免“试错式治疗”,提升阻断“炎-癌转化”的精准度[69]

在助力新药研发上,类器官可缩短中药新药的研发周期、降低研发成本。一方面,利用类器官开展中药活性成分的高通量筛选[70-71],从传统中药中快速挖掘具有阻断“炎-癌转化”潜力的候选成分(如从白头翁中筛选出新型抗炎抗癌成分);另一方面,以类器官为模型进行新药的安全性与有效性评价[72-73]例如通过检测候选成分对正常结直肠类器官与“炎-癌转化”类器官的作用差异,评估其靶向性与毒性,替代部分动物实验,减少研发成本与伦理争议。此外,还可基于类器官模型优化中药复方的配伍比例,通过对比不同配伍组合对类器官的干预效果,确定复方中核心成分的最佳剂量配比,提升中药新药的疗效稳定性[74],推动更多中医药创新成果用于结直肠“炎-癌转化”的防治。

6结语

综上所述,在中医药防治结直肠“炎-癌转化”的研究中,类器官可为中医药的关键活性成分筛选、多靶点机制解析、辨证标准化推进以及个体化阻断方案制定、中药新药研发等领域研究提供创新思路与可靠技术平台。凭借高度模拟肠道生理病理特征、保留疾病特异性遗传背景等优势,类器官突破了传统研究模型的局限,有效衔接中医药基础研究与临床实践。随着类器官技术与基因编辑、多组学、人工智能(AI)等前沿医学技术的深度融合,未来还可为结直肠“炎-癌转化”的病理机制研究和中医药精准防治提供更贴近人体真实状态的实验平台,进一步促进中医药在结直肠“炎-癌转化”防治领域的深入研究与标准化、精准化临床应用,为守护人类的健康贡献中医力量。

相关内容

热门资讯

易方达基金董事长刘晓艳:马不停... 值此马年春节到来之际,我谨代表易方达基金给大家拜年,祝大家新春快乐、马到成功! 回顾2025年,党的...
华泰证券:港股短期建议关注三个... 人民财讯2月16日电,华泰证券研报称,港股上周先扬后抑。一方面,以全球“再通胀”交易与AI国产应用的...
春风吹来 “风疙瘩”是咋回事 春意款款,万物复苏。随着花草竞芳,花粉等过敏原也随之增加,过敏患者越来越多,荨麻疹就是其中之一。据西...
原创 美... 本月初,美俄《新削减战略武器条约》正式失效。然而,真正令人不齿的并不是条约的终结,而是美国的这出双标...
油腻大餐后,给肠胃放个假! #健康过大年 过年期间, 走到哪都是大鱼大肉。 肠道堪称假期里 最油腻、最“脏”的器官, 胡吃海塞、...
原创 唐... 自从新剧《千里江山图》开机后,张若昀便一直留在上海工作,连春节假期也没能停下手头的拍摄任务,选择继续...
【北京疾控提醒您】返程路上,别... 返程路上 别忘带上健康 下一站,回家! 今天是大年初六,春节假期即将结束,不少朋友已经准备返程,...
陈说美肤 | 春季来临,特应性... 【陈说美肤】肤若凝脂,面若桃花!本栏目由广东省中医院陈达灿教授团倾力打造,定期推送皮肤相关知识及养颜...
大年初六|送走穷气,一碗馄饨暖... 老辈人说,初六送穷得赶早,要趁着天亮把“穷气”全清走。这一天,家家户户都要把过年攒下的垃圾、尘土统统...